Power Components in Recipe Book
Power in The Infected is electric energy generated by craftable Solar Panels and Wind Turbines. Surplus Power can be stored in Battery Storage devices. Many advanced technologies in The Infected require Power to run. The amount of Power needed to use a powered device is listed in the recipe of the device in the Recipe Book.
Power that is produced anywhere on the map is fed into an invisible power grid that interfaces with and is managed by the Control Panel. The Control Panel routes electricity to power-consuming devices (e.g. a Fridge) through a hierarchy of wired electrical components. Wires are crafted items that connect the electrical components to each other and to power-consuming devices. At the very least, a player must craft a Control Panel, a Junction Box and a sufficient number of Wires in order to use one or more power-consuming devices.
Important: If the total amount of power available (as listed in the user interface of the Control Panel) is less than the combined amount of power required by all connected power-consuming devices (e.g. Fridge), stored Power will be drained from available Battery Storage devices until they are also empty of Power. At that point, every Junction Box will switch off and none of the power-consuming devices will receive power.
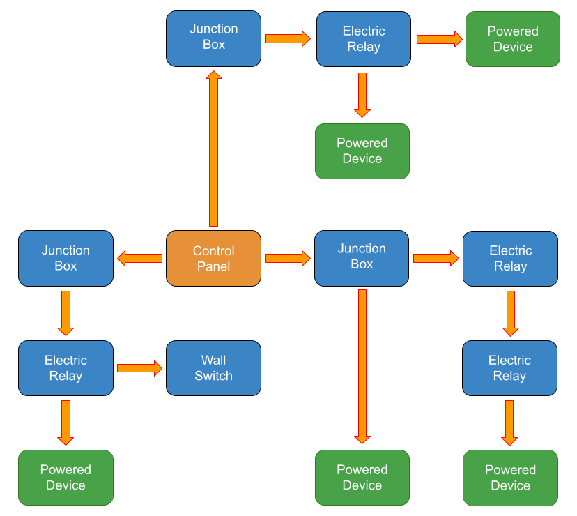
Power Flow Chart Example[]
In the following example note that one Control Panel routes power to all other nodes in the flow chart. For a more detailed explanation of how the power components work, please refer to their respective pages in the Wiki.
The recipes for Power components are found in the Placeables section of the Recipe Book under Power.
Available Power components[]
| Power Component | Use |
|---|---|
| Battery Storage | Stores surplus power for later use. Each Battery Storage device can store 1000 units of Power. |
| Adv Battery Storage | Stores surplus power for later use. Each Adv Battery Storage device can store 3500 units of Power. |
| Solar Panel | Produces a maximum of 40 units of Power from sunlight |
| Wind Turbine | Produces a steady output of 20 units of Power |
| Gas Generator | Produces a source of 350 units of power. |
| Control Panel | Device for managing Power input and output, which it routes to one or more Junction Boxes |
| Junction Box | Routes the Power from a Control Panel to one or more Electrical Relays and/or to one or more power-consuming end devices (e.g. Fridge) |
| Electrical Relay | Routes the Power from a Junction Box or from another Electrical Relay to one or more Electrical Relays and/or to one or more power-consuming end devices |
| Wall Switch | When wired from a Junction Box or one of its child Electrical Relays, turning the Wall Switch off and on turns all the power-consuming devices that are connected to that Junction Box off and on. |
| Wire | Connects all powered components to each other (direction of wiring: power source --> power recipient) |
| Wire Pole | A crafted placeable structure designed for holding power input/output components and that can be wired to other poles. It has an overhanging beam that can hold an optional ceiling lamp |
Devices Requiring Power[]
| Device | Units of Power |
|---|---|
| Ceiling Lamp | 10 |
| Fridge | 75 |
| Mixer | 40 |
| Oil Extractor | 100 |
| Oil Pump | 150 |
| Stone Grinder | 100 |
| Water House | 100 |
Some Power Configuration Options[]
The Cheapest Configuration[]

The "cheapest" way (i.e. requiring the least amount of resources) to power several power-consuming devices is to wire each power-consuming device to a single Junction Box. Wires can be attached to devices through walls and on other floors, so it can be an attractive option when resources are scarce.
This setup has two major disadvantages, however:
- It can look messy if many power-consuming devices are connected that are at a distance from the Junction Box.
- The player has no option to turn off individual devices, since they are all connected to the same Junction Box. If the Junction Box is turned off in the Control Panel user interface, all connected power-consuming devices are turned off.
For this reason, players who start out with such a configuration may eventually want to switch to a more distributed configuration with more than one Junction Box in order to be more flexible. Since all Power components can be moved, and Wires that are deleted are returned to the Inventory, no resources are lost in re-designing one's Power configuration.
The Distributed Configuration[]

The player can build countless versions of a distributed configuration. This flowchart shows only a very simple version containing only one Control Panel and two Junction Boxes. Assuming that the Fridges are all in the same vicinity, the purpose of connecting one Fridge to Junction Box 1 and the other two Fridges to Junction Box 2 is to allow them to be turned on and off separately. The player may want to save Power by turning off Fridges that are empty by switching off either Junction Box 1 or Junction Box 2 in the user interface of the Control Panel.
The Lights Out Configuration[]

One of the most requested features for power usage has been the ability to switch components on and off by flipping a switch on the wall. The component Wall Switch makes this possible. The Wall Switch toggles the on/off state of the Junction Box that it is connected to, which in turn toggles all powered devices connected to and controlled by that Junction Box on and off. In the flow chart example the Wall Switch controls the on/off state of Ceiling Lamps. In the game itself the player might want to add more Electrical Relays which serve to anchor Wires to the wall and ceiling. Without the Electrical Relays the Wires would be hanging across the room in a manner that is not pleasing to look at.
History[]
| v. 11.3 | New wired power system added to the game. |
All items (16)
